Nowa aplikacja automatyzująca obsługę wysyłek na magazynie


Sellasist wystartował z nową technologią optymalizującą procesy magazynowe. System posiada aktualnie trzy Tryby:

  • Tryb Zbierania
  • Tryb Pakowania
  • Tryb Podglądu Zamówień

Są one dedykowane szybkiej i sprawnej realizacji zamówień. Ich celem jest zminimalizowanie ilości ewentualnych pomyłek oraz zaoszczędzenie cennego czasu i pieniędzy. Z trybów możesz korzystać bezpłatnie w oprogramowaniu Sellasist.

Sellasist to osobisty menadżer sprzedaży, który posiada rozbudowane rozwiązania e-commerce, złożony system magazynowo-handlowy, integracje z hurtowniami i marketplace’ami oraz co najważniejsze - pełną automatyzację procesów. Z pewnością założenie konta na Sellasist.pl przyda Ci się nie tylko po to, aby korzystać z Trzech Trybów, które są w pełni zsynchronizowane ze sklepem. Rekomendowanym oprogramowaniem dla sklepu internetowego jest Sellingo, które można założyć w wersji bezpłatnej, ale Sellasist zintegrowany jest również z innymi platformami e-commerce.

Sellasist WMS, bo tak nazywa się nowa technologia, o której mowa w tym artykule, pracuje na aplikacji obsługującej skaner kodów kreskowych. Wystarczy więc smartfon lub tablet, aby móc w pełni korzystać z rozwiązania. Dostosowana pod potrzeby klienta E. Leclerc aplikacja przyspieszyła obsługę wysyłek trzykrotnie! Na poniższym filmie widać jak prosty jest proces realizacji zamówień dzięki systemowi.

Jakie korzyści zapewnia Sellasit WMS?

  • Zdecydowanie ułatwia kompletowanie i pakowanie zamówień
  • Skraca czas realizacji zamówień
  • Minimalizuje ilość ewentualnych pomyłek
  • Ustawia najszybszą ścieżkę kompletowania zamówień
  • Zwiększa wydajność pracowników
  • Automatycznie zarządza statusami i powiadomieniami
  • Bezprzewodowo drukuje dokumenty
  • Aplikacja dostosowana jest do pracy na każdym urządzeniu

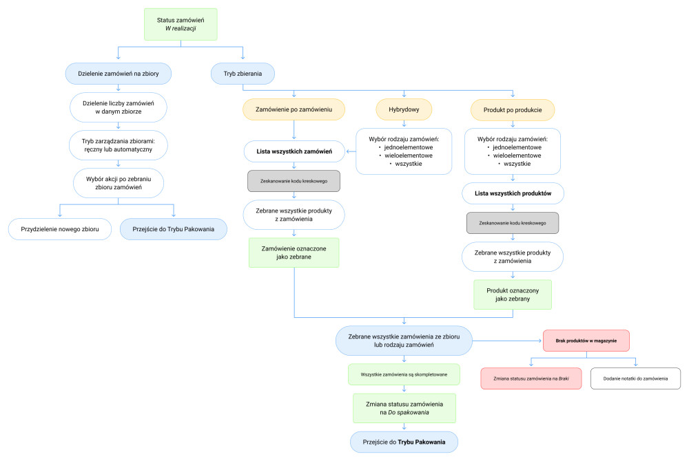
Tryb Zbierania - instrukcja w pigułce

W trybie zbierania, do systemu zostają przesłane nowe zamówienia, a produkty z nich zostają posegregowane zgodnie z jedną z trzech obranych strategii i wyświetlone użytkownikowi w kolejności zebrania. System (dzięki oznaczeniu regałów i półek na mapie magazynu) układa pracownikowi najszybszą ścieżkę, którą musi pokonać w magazynie, aby zebrać wszystkie produkty z przypisanych do użytkownika zamówień. Proces zbierania jest bardzo prosty - przy użyciu skanera pracownik kolekcjonuje wszystkie towary zamówione przez klientów w danym przedziale czasowym i przekazuje je do pakowania.

Poniższa infografika dokładnie obrazuje cały proces.

O jakich strategiach magazynowych mowa?

Strategie, to wykorzystywane na całym świecie metody pracy na magazynie, czyli Wave Picking - zbieranie produkt po produkcie oraz Batch Picking - zbieranie zamówienie po zamówieniu. W pierwszym przypadku zamówienia zbierane są jednocześnie, co znacznie przyspiesza ich kompletowanie. Jest to najlepszy sposób pracy w przypadku dużej liczby zamówień z jednym produktem lub niedużej różnorodności asortymentu, znajdującego się w magazynie. Rozwiązanie Batch Picking z kolei świetnie sprawdza się w małych magazynach, z niewielką ilością zamówień lub w przypadku przeważającej liczby zamówień wieloelementowych - np. w sklepach z żywnością.

Polecaną jednak najbardziej przez Sellasist strategią jest tryb hybrydowy, który łączy w sobie szybkość zbierania po produktach z prostotą zbierania po zamówieniach. Zamówienia segregowane są na jedno- i wieloelementowe, dzięki czemu najłatwiej i najszybciej je można zrealizować. Każdą pomyłkę urządzenie sygnalizuje odpowiednim komunikatem, dźwiękiem i wibracją. Jeśli produktu brakuje na magazynie - system pozwala na oznaczenie jego braku i dodanie spersonalizowanej notatki.

Ważne, że administrator sam wybiera strategię w oparciu, której chce pracować i w dowolnym momencie może ją zmienić. System jest w pełni zautomatyzowany, więc po wykonaniu konkretnych akcji automatycznie, według Twoich ustawień, zmienia się status zamówienia oraz jeśli chcesz - wysyła powiadomienie e-mailowe do klienta.

W pełni zautomatyzowany Tryb Pakowania

Kolejny etap to pakowanie. Sellasist WMS maksymalnie ułatwia i przyspiesza tę fazę. Automatyzacja programu oraz wgrany moduł bezprzewodowego drukowania printserver sprawiają, że obsługa zamówień jest szybka i przyjemna. Wystarczy zeskanować dowolny zebrany produkt z koszyka, aby system automatycznie znalazł zamówienie. Następnie, po zeskanowaniu wszystkich towarów z zamówienia automatycznie, w ciągu kilku sekund aplikacja drukuje dokument handlowy wraz z listem przewozowym. Co więcej, klient dostaje również wiadomość o spakowaniu zamówienia wraz z numerem przesyłki i linkiem do śledzenia paczki. Natomiast, jeśli zamówienie pochodzi z Allegro, serwis otrzymuje wszystkie potrzebne informacje.

Śledzenie zamówień na żywo

Czy powyższe procesy można obserwować na bieżąco? Oczywiście! Tryb Podglądu pozwala śledzić postęp zbierania produktów oraz pakowania zamówień. Jest to widok z podsumowaniem obrazującym wszystkie aktualne prace nad kompletowaniem zamówień, zarówno tych spakowanych, jak i tych będących w toku.

Tryb Podglądu jest odświeżany na żywo, a to oznacza, że możesz monitorować postęp prac nad zbieraniem i pakowaniem. Zobaczysz dokładnie, które produkty i zamówienia są teraz pakowane lub jaki produkt został właśnie zebrany. Statystyki Zbieraczy i Pakowaczy, dostępne w programie pomogą ustalić system premiowy, który jest najlepszą motywacją do wydajnej pracy.

Jak włączyć Sellasist WMS?

Nowoczesne rozwiązania systemu pozwolą Ci efektywniej zarządzać procesem realizacji zamówień. Włącz Sellasist WMS, aby cieszyć się funkcjonalnością trzech trybów → Zobacz, w jaki sposób możesz zacząć korzystać z Trzech Trybów.

Cześć!

Chcesz opublikować tekst? Odezwij się do nas
Karolina Michalak Relationship Manager
redakcja@ehandel.com.pl
+48 721 945 134
  • Infoguru Sp. z o.o. Sp. k.

    Wydawca

  • POLAND, Poznań, Truskawiecka 13

    Adres prawny

  • VAT ID 7811967834

    NIP